眉山职业技术学院

学校荣获2018年职业教育国家级教学成果二等奖

2019-01-04 22:31 浏览

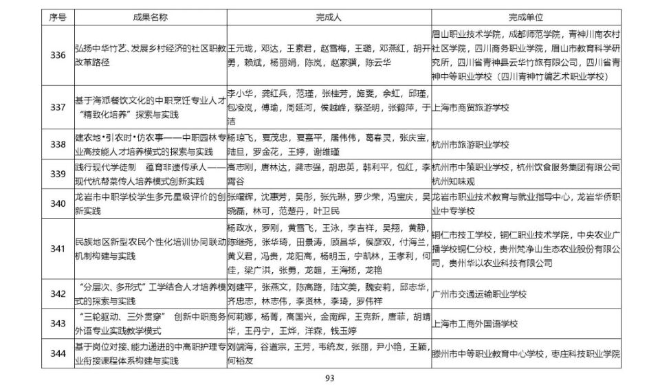
       2018年12月21日国家教育部教师(2018)21号文件中,2018年职业教育国家级教学成果二等奖中排序336成果完成人是:王元珑、邓达、王素君、赵雪梅、王璐、邓燕红、胡开勇、赖斌、杨丽娟、陈岚、赵家骥、陈云华;完成单位是:眉山职业技术学院、成都师范学院、青神川南农村社区学院、四川商务职业学院、眉山市教育科学研究所、四川省青神县云华竹旅有限公司、四川省青神中等职业学校(四川省青神竹编艺术职业学校)。